為加快綠色建材產品推廣應用,促進綠色建材產品認證實施,根據綠色建材發展需求,10月13日,住房和城鄉建設部科技與產業化發展中心發布《綠色建材產品目錄框架(2021年)》。
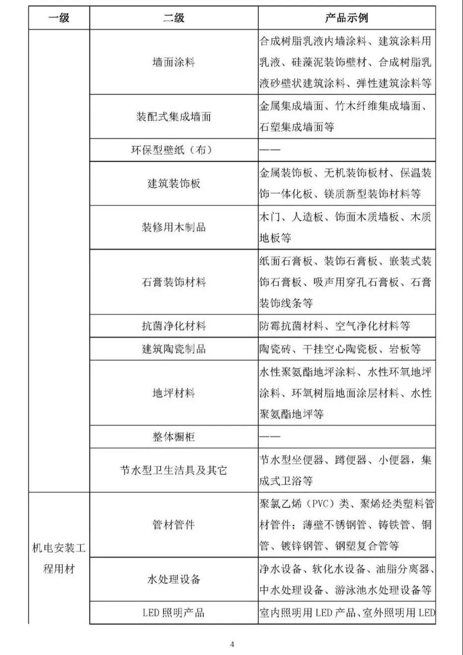
據介紹,《綠色建材產品目錄框架(2021年)》涉及預拌混凝土、預拌砂漿、石材、防水密封材料、保溫隔熱材料等主體及圍護結構工程用材,吊頂及配件、墻面涂料、裝配式集成墻面、建筑裝飾板等裝飾裝修工程用材,管材管件、水處理設備、LED 照明產品等機電安裝工程用材,以及屋頂綠化材料、雨水收集回用系統、機械停車設備等室外工程用材。
住房和城鄉建設部強調,應結合實際加大綠色建材產品推廣應用力度,為推動建設領域實現碳達峰、碳中和目標提供支撐。





轉自 中國建材信息總網
中國綠建進出口產業聯盟
秘書處:
手機/微信:
17310186555(郭);
13611329458(司);
13693144949(古);
13240011212(劉);
15201003688(吳);
地址:北京市朝陽區管莊東里甲1號建筑材料工業技術情報研究所415辦公室